学部概况
学部简介
机构设置
历任领导
党建工作
组织机构
规章制度
理论学习
党员风采
党建活动
党纪学习教育
师资队伍
特聘专家
全职教授
副 教 授
讲师.助教
博士生研究生导师
本科教育
专业介绍
招生工作
培养方案
学业导师
精品课程
教学研究
研究生教育
专业介绍
招生工作
导师信息
学科建设
学科介绍
科研工作
科研团队
科教融合
校内科研平台
联合科研平台
学生工作
通知公告
工作快讯
学生组织
先优风采
工作职责
规章制度
就业工作
工程认证
校友之家
校友风采
校友活动
本科教育
专业介绍
招生工作
培养方案
学业导师
精品课程
教学研究
首页
本科教育
教学研究
教学研究
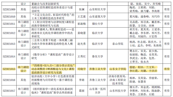
山东省高等学校课程思政教学改革研究项目
发布时间:2021-11-25
作者:
出处:皇冠集团游戏平台
责任编辑:田中建